Was macht HAnS eigentlich?

Das Hochschul-Assistenz-System (HAnS) ist eine multifunktionale Lernplattform, die Studierende unterstützt, indem sie eine wesentlich effizientere Interaktion mit Lernmaterialien ermöglicht. Es befindet sich noch in der aktiven Entwicklung, bietet jedoch bereits mehrere wesentliche Vorteile.

Erweiterte Vorlesungsvideos

Die HAnS-Plattform ermöglicht es Lehrenden, ihre Videos hochzuladen, ähnlich wie bei anderen Plattformen. Doch durch den Einsatz von speziell abgestimmtem maschinellen Lernen werden diese Aufzeichnungen deutlich nützlicher:

  • Automatische Untertitelgenerierung. Kein Hindernis mehr durch ein schlechtes Mikrofon oder einen leisen Sprecher.
  • Vorlesungszusammenfassung. Eine automatische Textzusammenfassung des Vorlesungsinhalts ermöglicht es, auf einen Blick zu erkennen, was im Video zu erwarten ist und ob es die benötigten Informationen enthält.
  • Automatisches Inhaltsverzeichnis. Eine mit Zeitstempeln versehene Liste der in der Vorlesung behandelten Themen ermöglicht eine schnelle und effiziente Navigation sowie einen Überblick über die Vorlesungsstruktur.
  • Intelligente Suche. Du erinnerst dich, dass dein Professor irgendwo in der dreistündigen Vorlesung ein bestimmtes Thema erwähnt hat? Kein Problem – HAnS zeigt die genauen Zeitstempel an, an denen das Thema behandelt wurde, zusammen mit einem kurzen Transkriptauszug, um den Kontext besser zu verstehen.
  • Automatisierte Fragengenerierung. Studierende können Fragen unterschiedlicher Schwierigkeitsgrade anfordern, die entweder den gesamten Vorlesungsinhalt betreffen oder sich auf das aktuelle Thema beziehen. Diese werden automatisch generiert und ermöglichen eine schnelle Überprüfung des Verständnisses der Schlüsselkonzepte.
  • Spezialisierter Chatbot. Speziell für diese Aufgabe entwickelt und durch eine robuste Wissensdatenbank unterstützt, bietet dieser Chatbot den Studierenden einen persönlichen Tutor, der während der gesamten Vorlesung bereitsteht, um Fragen zu beantworten.
     

Das Wichtigste dabei: Durch maschinelles Lernen wird der gesamte Prozess automatisiert und kann für jede hochgeladene Vorlesung durchgeführt werden.

Inhalts-Empfehlungssystem

Obwohl sich dieses System noch in der Entwicklung befindet, verfolgt es bereits, an welchen Lernaktivitäten die Studierenden teilgenommen haben, um verwandte Vorlesungen und andere Lernmaterialien zu empfehlen. Dies stellt sicher, dass die Studierenden auf ihrem selbstgesteuerten Lernweg nicht stecken bleiben und stets Empfehlungen für die nächsten Lerninhalte erhalten können.
 

Wie nutzt man HAnS?

Möchtest du das System ausprobieren? Unabhängig davon, ob du Schüler oder Lehrer bist, bieten wir hier detaillierte Anleitungen dazu, wie Sie die Plattform nutzen und in Ihren Lehr- oder Lernablauf integrieren können.

Wie funktioniert HAnS?

Obwohl wir nicht alle technischen Details offenlegen können, freuen wir uns, einen allgemeinen Überblick darüber zu geben, was das System tatsächlich macht.

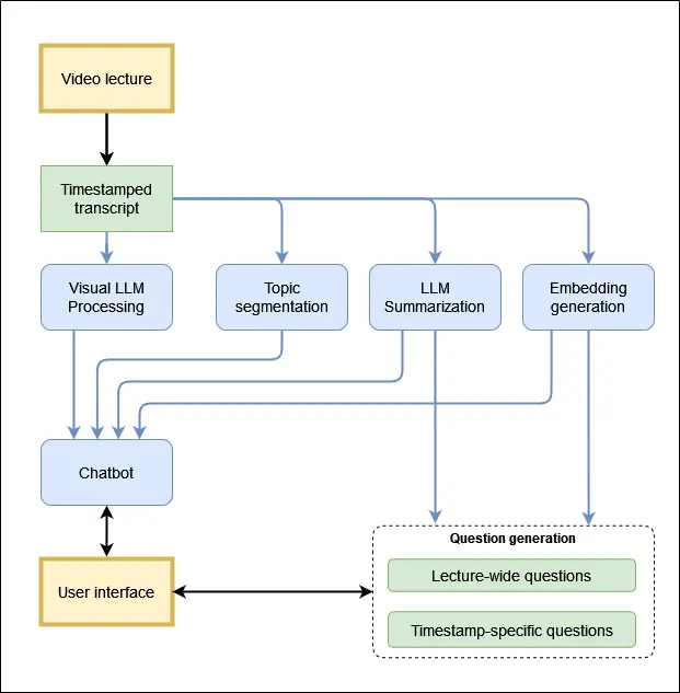
Wenn die Vorlesung hochgeladen wird, wird ein transkribierter Text mit Zeitstempeln mithilfe von Spracherkennung erstellt. Dieses Transkript dient anschließend als Eingabe für mehrere Systeme.

  • Visuelle LLM-Verarbeitung kombiniert das Transkript mit Zeitstempeln und den Vorlesungsfolien, um einen Kontext zu erstellen, der die Informationen definiert, die der Chatbot bereitstellt.
     
  • Themensegmentierung unterteilt das Transkript in mehrere wichtige Segmente basierend auf dem Thema, um eine effiziente Kontextauswahl für die Antwortgenerierung des Chatbots zu ermöglichen. Das Inhaltsverzeichnis wird ähnlich erstellt, nutzt jedoch ein separates System, da die Themensegmentierung für den Studenten und für den Chatbot einen unterschiedlichen Detaillierungsgrad erfordert.
     
  • LLM-Zusammenfassungssystem verwendet das Transkript, um eine kurze Zusammenfassung der Vorlesung zu erstellen, die eine schnelle erste Navigation ermöglicht und gleichzeitig die Navigation des Chatbots durch diese Informationen unterstützt.
     
  • Schließlich werden Einbettungserstellung und LLM-Zusammenfassung verwendet, um Fragen zu generieren. Je nach den Bedürfnissen des Studenten ändert sich der eingebettete Kontext, aus dem die Fragen generiert werden. Für allgemeine Vorlesungsfragen wird kein spezifisches eingebettetes Segment besonders hervorgehoben. Bei zeitstempel-spezifischen Fragen wird der aktuelle Zeitstempel, bei dem sich der Student gerade befindet, als einer der Eingaben verwendet. Dadurch wird sichergestellt, dass der Kontext für die Fragengenerierung an ein bestimmtes Segment des Transkripts und, noch wichtiger, an das Thema dieses Segments gebunden ist.

Das gesamte System ist rechenintensiv, und da mehrere Studenten und Lehrende es gleichzeitig nutzen können, ist eine effiziente Ressourcenallokation äußerst wichtig. Dadurch wird sichergestellt, dass alle Systemsegmente zugänglich sind und das System so energie- und ressourcenschonend wie möglich arbeitet. Dies wird durch die Verwendung der “Scalable Engine for Reasoning, Analysis, and Prediction with Hosting” (SERAPH) erreicht, die alle oben beschriebenen Aufgaben dynamisch auf verfügbare Hardware verteilt. Wenn du mehr darüber erfahren möchtest, wie dies funktioniert – wirf einen Blick auf den Abschnitt „Relevante Publikationen“ weiter unten!
 

Über das Projekt

HAnS ist ein gemeinsames Projekt mit insgesamt 40 Mitwirkenden aus 8 Universitäten und 3 Instituten in ganz Deutschland. Die Arbeit der THI konzentriert sich zunächst auf das Arbeitspaket „Nutzerperspektive und Akzeptanz“, um sicherzustellen, dass die Interaktion zwischen den Nutzern und den zugrunde liegenden Systemen so reibungslos und effizient wie möglich verläuft. Darüber hinaus sind wir auch an der technischen Entwicklung beteiligt und verantwortlich für die Integration von HAnS in THI Moodle.  
 

Projektpartner

  • Evangelische Hochschule Nürnberg
  • Hochschule Ansbach
  • Hochschule Augsburg
  • Hochschule Hof
  • Hochschule Neu-Ulm
  • Technische Hochschule Ostwestfalen-Lippe
  • Hochschule Weihenstephan-Triesdorf
  • Open Resources Campus NRW (ORCA.nrw)
  • Virtuelle Hochschule Bayern (vhb)
  • DiZ – Zentrum für Hochschuldidaktik

Veröffentlichungen

The Hochschul-Assistenz-System HAnS: An ML-Based Learning Experience Platform (2023)

Autoren: Thomas Ranzenberger, Tobias Bocklet, Steffen Freisinger, Lia Frischholz, Munir Georges, Kevin Glocker, Aaricia Herygers, René Peinl, Korbinian Riedhammer, Fabian Schneider, Christopher Simic, Khabbab Zakaria

Link: https://www.essv.de/paper.php?id=1188

Abstract:

The usage of e-learning platforms, online lectures and online meetings for academic teaching  increased during the Covid-19 pandemic. Lecturers created video lectures, screencasts, or audio podcasts for online learning. The Hochschul-Assistenz-System (HAnS) is a learning experience platform that uses machine learning (ML) methods to support students and lecturers in the online learning and teaching processes. HAnS is being developed in multiple iterations as an agile open-source collaborative project supported by multiple universities and partners. This paper presents the current state of the development of HAnS on German video lectures.

Unsupervised Multilingual Topic Segmentation of Video Lectures: What can Hierarchical Labels tell us about the Performance? (2023)

Autoren: Steffen Freisinger, Fabian Schneider, Aaricia Herygers, Munir Georges, Tobias Bocklet, Korbinian Riedhammer

Link: https://www.isca-speech.org/archive/slate_2023/freisinger23_slate.html

Abstract:

The current shift from in-person to online education, e.g., through video lectures, requires novel techniques for quickly searching for and navigating through media content. At this point, an automatic segmentation of the videos into thematically coherent units can be beneficial. Like in a book, the topics in an educational video are often structured hierarchically. There are larger topics, which in turn are divided into different subtopics. We thus propose a metric that considers the hierarchical levels in the reference segmentation when evaluating segmentation algorithms. In addition, we propose a multilingual, unsupervised topic segmentation approach and evaluate it on three datasets with English, Portuguese and German lecture videos. We achieve WindowDiff scores of up to 0.373 and show the usefulness of our hierarchical metric.

Scalable engine and the performance of different LLM models in a SLURM based HPC architecture

Autoren: Anderson de Lima Luiz and Shubham Vijay Kurlekar and Munir Georges

Link: https://www.essv.de/pdf/2025_297_304.pdf 

Abstract:

This work elaborates on a High performance computing (HPC) architecture based on Simple Linux Utility for Resource Management (SLURM) [1] for deploying heterogeneous Large Language Models (LLMs) into a scalable inference engine. Dynamic resource scheduling and seamless integration of containerized microservices have been leveraged herein to manage CPU, GPU, and memory allocations efficiently in multi-node clusters. Extensive experiments, using Llama 3.2 (1B and 3B parameters) [2] and Llama 3.1 (8B and 70B) [3], probe throughput, latency, and concurrency and show that small models can handle up to 128 concurrent requests at sub-50 ms latency, while for larger models, saturation happens with as few as two concurrent users, with a latency of more than 2 seconds. This architecture includes Representational State Transfer Application Programming Interfaces (REST APIs) [4] endpoints for single and bulk inferences, as well as advanced workflows such as multi-step "tribunal" refinement. 

THI Ansprechpartner

Gefördert vom